TensorFusion架构
TensorFusion技术架构和实现原理
系统整体架构
TensorFusion由三个部分组成,分别是:
- 虚拟化层:实现GPU切分、地址和资源隔离、超额订阅、远程共享。包括Hypervisor、ResourceLimiter、GPU Worker、GPU Client Stub
- 池化调度层:实现GPU资源的池化管理、分布式调度、监控、云厂商集成。包括TensorFusion Operator & Scheduler、Node Discovery Job
- 控制层:在云端统一管理GPU/NPU集群,包括在用户Kubernetes集群中的ClusterAgent、云端的TensorFusion Portal
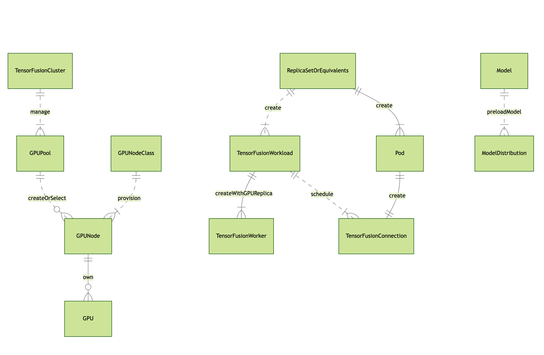
整体系统架构如下:
本地GPU运行 (内嵌vGPU模式)

IP/IB网络共享GPU (远程vGPU模式)

核心概念
基本概念
- TFLOPs:每秒万亿次浮点运算,是TensorFusion算力分配和调度的基本单位,在TensorFusion中统一以FP16稠密算力计量
- VRAM: GPU/NPU显存,常用别名有"Framebuffer", "GPU Mem",在TensorFusion中统一以MB为最小单位计量、分配、调度
- vGPU:GPU/NPU设备经过隔离与资源限制后的、软件定义的虚拟GPU,对于应用来说,vGPU与实际的GPU设备无异
- Fractional GPU:GPU切分,通过ResourceLimiter实现
- GPU Cluster:GPU集群,每个集群由一个到多个GPU Pool组成,通常对应一个Kubernetes集群,一个TensorFusion Console中的Environment
- GPU Pool:GPU池,一个GPU池由一个或多个GPU Node组成,是分布式算力调度的基本单元
- GPU Node:每个GPU Node由一个或多个GPU设备和宿主服务器组成,是算力计费的基本单元
TensorFusion系统中的概念
- GPU Worker:TensorFusion用来实际运行用户GPU程序的沙箱,类比CPU虚拟化中的VM实例、或Kubernetes中的Pod,由TensorFusion自动管理,用户无需感知
- GPU Client Stub:为vGPU提供的、在用户态运行的虚拟GPU驱动库,由TensorFusion自动注入,用户无需感知
- TensorFusion Hypervisor:TensorFusion Hypervisor,是管理GPU Worker的核心组件,类比CPU虚拟化概念中的虚拟机监视器(VMM),或类比Kubernetes中的Kubelet
- TensorFusion Controller:在用户Kubernetes集群中扩展的Controller,包括Kubebuilder构建的Operator和Scheduler组成,是管理用户AI基础设施的核心组件,类比Kubernetes中的 controller-manager 和 scheduler
- TensorFusion Workload:使用GPU算力的AI应用,用户可手动管理或交给TensorFusion自动管理,类比Kubernetes中的Deployment
- TensorFusion Connection:TensorFusion用来管理AI应用实例与GPU Worker连接的Kubernetes扩展资源,类比Kubernetes中的Service Endpoint,用户无需感知
- QoS:以优先级区分的算力服务质量,在最大化混合部署的AI集群整体效率时保障每个服务算力可用性的关键配置。高QoS的应用算力分配、抢占的优先级都高于低QoS应用
部署拓扑
在部署TensorFusion后,用户集群会增加以下组件:
- 一个TensorFusion Deployment,包括controller/cluster-agent/vector-metrics-collector三个容器。
- 每个GPU节点会自动部署Hypervisor及采集GPU信息的NodeDiscovery一次性Job
- 当需要AI算力的应用在集群任意节点运行时,TensorFusion在集群内按需、动态启动对应的GPU Worker Pod,每个Worker内置ResourceLimiter动态链接库、每个应用Pod内部自动注入GPU Stub动态链接库
在部署TensorFusion前,每个AI应用需要挂载GPU设备,集群拓扑如下:

部署TensorFusion后,每个AI应用能够在本机或其他节点按需、动态获取切分后的GPU资源、无需挂载硬件设备,实现1 TFLOPs级别的AI算力自动扩缩容,集群拓扑如下:

虚拟化层核心原理
TensorFusion的虚拟化层,是在rCUDA、GaiaGPU等前辈的学术研究基础上,结合了团队对GPU的深入理解和大量工程优化,以C++/Rust开发的工业级方案。
- 用户在原有的Kubernetes Pod增加注解后,TensorFusion的Pod MutationWebhook通过InitContainer为其自动注入GPU运算所需的桩函数(GPU Stub)
- TensorFusion调度器同时分配GPU资源,在最合适的GPU主机上启动对应的Worker,实现不同租户资源隔离、函数地址和数据地址隔离
- 当Pod调用CUDA API时,通过GPU Stub将调用转发到Worker,经过特殊处理和优化后,实现安全的远程或本机共享GPU
- Worker端运行的ResourceLimiter拦截GPU驱动层函数调用,对内存管理、核函数调用(LaunchKernel)等进行算力、显存资源的灵活控制
- 在每个GPU主机上运行的Hypervisor管理正在使用的多个Worker,实现VRAM的冷温热分层、实时监控、GPU上下文热迁移、模型预加载等高级功能。

池化调度层原理
TensorFusion完全基于Kubernetes扩展实现,通过一系列CRD的定义和状态协调器,实现GPU池管理的所有功能。

其中,对节点碎片整理和自动买停,与Karpenter项目类似,借鉴了Karpenter的核心流程和部分实现。
控制层原理
ClusterAgent启动后,根据AgentID和EnrollToken与云端控制台建立Secure WebSocket连接,实现与云端控制台的双向安全通信。